公开内容快速切换
当前位置: 首页>政府信息公开>政府部门信息公开>银川市教育局>法定主动公开内容>重点工作
| 索 引 号: | 640100-103/2020-00615 | 发布日期: | 2020-11-25 |
|---|---|---|---|
| 发布机构: | 银川市教育局 | 责任部门: | 银川市教育局 |
| 名 称: | 宁夏回族自治区2021年高等职业教育面向中等职业学校毕业生招生考试报名办法 | ||
来源:宁夏教育考试院
为做好我区2021年高等职业教育分类招生工作,根据《国务院关于印发国家职业教育改革实施方案的通知》(国发〔2019〕4号)、《自治区教育厅关于印发<宁夏回族自治区高等职业教育分类招生考试改革实施方案(修订)>的通知》(宁教学〔2020〕62号)文件精神,结合我区实际,制定本办法。
一、符合下列条件的人员,可以申请报名
(一)遵守中华人民共和国宪法和法律;
(二)中等职业学校(职业高中、普通中等专业学校、职业中专班、成人中专班、技工学校)毕业或具有同等学力;
(三)身体状况符合相关要求;
(四)户籍和学籍具备下列条件之一:
1.户籍在宁夏且在我区中等职业学校毕业的应往届毕业生;
2.户籍在宁夏且具有中等职业教育同等学力的社会人员;
3.户籍不在宁夏而在我区中等职业学校毕业的应往届毕业生。
二、下列人员不得报名
(一)具有高等学历教育资格的高等学校在校生;
(二)中等职业学校非应届毕业的在校生;
(三)在高级中等教育阶段非应届毕业年份以弄虚作假手段报名并违规参加普通高校招生考试(包括全国统考、省级统考和高校单独组织的招生考试)的应届毕业生;
(四)因违反国家教育考试规定,被暂停参加本年度普通高校招生考试的考生;
(五)因触犯刑法已被有关部门采取强制措施或正在服刑者。
三、报考类别
高等职业教育分类招生考试报考类别分为中等职业学校应届毕业生报考应用型本科院校或专业类(以下简称“中职升应用型本科类”)、中等职业学校应往届毕业生报考高职(专科)院校或专业类(以下简称“中职升高职(专科)类”)。
1.中职升应用型本科类面向我区中等职业学校应届毕业生招生,考生报名时,必须选报一种职业技能测试专业类。
2.中职升高职(专科)类面向我区中等职业学校应往届毕业生、户籍在宁夏且具有中等职业教育同等学力的社会人员招生,考生报名时,可选报一种职业技能测试专业类。
我区中等职业学校应届毕业生可以兼报中职升应用型本科类和中职升高职(专科)类的招生考试。参加高等职业教育面向中等职业学校毕业生招生考试的考生,不再参加当年普通高等学校全国统一考试报名、考试和录取。
四、报名时间及办法
(一)报名时间:2020年12月1日至5日,逾期不再补报。
(二)报名地点及方式:采取先申请考生号后在网上填报方式。即考生取得网上报名所需的考生号后,在宁夏教育考试院网站(www.nxjyks.cn)上填报本人报名信息。
1.户籍在宁夏,就读我区中等职业学校的应届毕业生由学籍所在学校组织网上报名,考生号由学校到当地县(市、区)教育考试中心申请;就读区外中等职业学校的应届毕业生,由就读学校提供录取名册、学籍证明和修满规定教育年限的就读证明,本人到户籍所在县(市、区)教育考试中心申请考生号,办理网上报名手续。
2.户籍在宁夏的中等职业学校往届毕业生,本人到户籍所在县(市、区)教育考试中心申请考生号,办理网上报名手续。
3.户籍不在宁夏,而在我区中等职业学校毕业的应往届毕业生,由毕业学校出具证明,本人到学校所在县(市、区)教育考试中心申请报名。报名时考生须根据县(市、区)教育考试中心要求,填报相关报考承诺书。
(三)考生信息采集
我区高职分类招生考试使用考生身份验证系统,考生信息采集和现场确认信息同步进行。考生须准备以下材料:
1.户籍在宁夏的考生提供户口簿;户籍不在宁夏的考生提供毕业学校证明;
2.居民身份证;
3.学历证书或就读学校学籍证明;
4.申请享受录取照顾政策的考生还须持相关原始证明材料及复印件(一式两份);
5.户籍已经从山区迁入川区县(市、区)的自治区内政策性移民子女,还需持证明本人身份及搬迁时由迁入县(市、区)扶贫(移民)主管部门根据搬迁移民电子花名册出具的证明原件及复印件(一式两份)。
因考生不按规定时间在网上填报本人报名基本信息,未按县(市、区)教育考试中心规定的时间、地点进行信息现场确认和采集所造成的一切后果,由考生本人承担。
五、招生考试方式
1.中等职业学校毕业生报考高等职业教育分类招生考试,实行“文化基础+职业技能”的评价办法。文化基础测试由宁夏教育考试院统一组织实施,测试科目为语文、数学、英语3科,满分300分,测试时间安排在4月17日至18日进行。
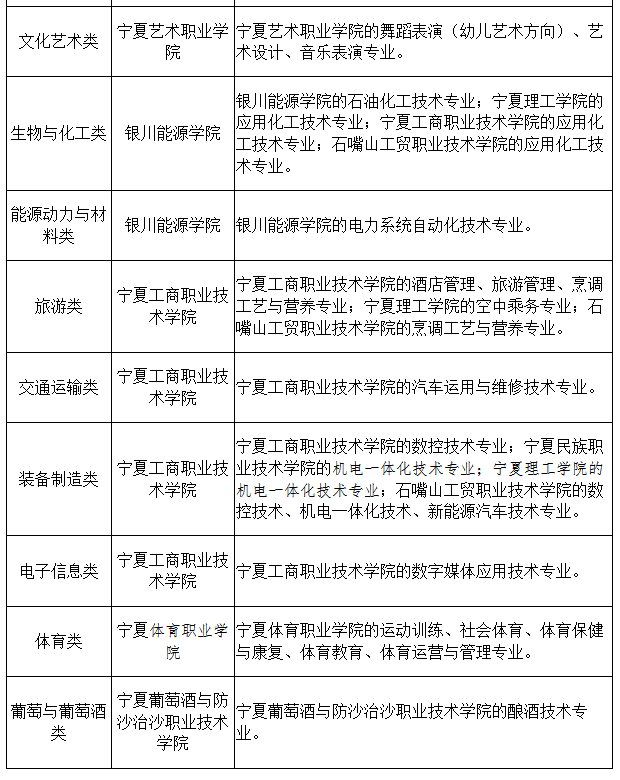
2.职业技能测试委托高职院校负责,测试项目分为农林牧渔、资源环境与安全、能源动力与材料、土木建筑、水利、装备制造、生物与化工、轻纺食品、交通运输、电子信息、医药卫生、休闲保健、财经商贸、旅游、文化艺术、新闻传播、教育、体育、公安与司法、公共管理与服务、物流、葡萄与葡萄酒22个大类,每大类测试项目满分300分,测试时间安排在3月底前完成。具体技能测试类别、适用专业见下表:



3.凡已参加年度高等职业教育分类招生考试报名拟报考以上院校试点专业的考生,必须选择参加职业技能测试的项目类别,未报名参加职业技能测试类别的考生不能参加职业技能测试和以上院校试点专业的录取。对于没有提出职业技能测试项目类别要求的院校,考生在报考该院校时无职业技能测试项目类别的限制。
4.职业技能测试办法和时间可登录宁夏教育考试院网站(www.nxjyks.cn)查询。
5.中等职业学校毕业生符合《教育部关于积极推进高职院校考试招生制度改革的指导意见》(教学〔2013〕3号)规定的技能拔尖人才申请免试录取入学的,必须履行报名手续,经自治区教育行政管理部门审核资格,招生院校考核公示,并在宁夏教育考试院网站公示后,可由招生院校免试录取。
六、网上报名工作流程
(一)报名工作时间安排
第一时段(考生网上信息录入时间):2020年12月1日至5日;
第二时段(信息现场确认和采集时间):2020年12月6日至25日;
第三时段(考生报考资格初步审查时间):2020年12月1日至31日;
第四时段(公示、考生报考资格复查时间):2021年1月5日到本年度录取工作结束;
第五时段(考生照顾政策审核时间):2021年1月20日前;
第六时段(体检、综合素质评价时间):2021年4月18日前完成集中体检和审核工作并将体检表、综合素质评价表送宁夏教育考试院信息处扫描。
(二)网上报名前准备工作
宁夏教育考试院负责网上报名系统初始化工作;各县(市、区)教育考试中心负责维护本辖区派出所代码库和中学代码库工作,设置报考点(学校)管理员账号和权限,生成往届生和社会考生网上报名考生号;报考点(学校)设置班级管理员(班主任)账号和权限,由班级生成户籍在宁夏的应届生网上报名考生号,并做好宣传工作。
(三)考生网上填报报考信息
1.考生报名前应在就读学校或县(市、区)教育考试中心申请领取网上报名所需考生号(14位),登录宁夏教育考试院网站进行报考信息填报。
2.考生填报的流程为:(1)在规定的时间内在网上填报报考信息并提交保存;(2)在网上报名期限内考生可对保存但没有上报的报名信息进行修改;(3)在报名截止时间前考生上报其报名信息。
3.考生网上填报的报考信息是参加我区高等职业教育面向中等职业学校毕业生招生考试和录取的重要依据,考生报考信息必须由考生本人填报并对其准确性和真实性负全责,任何人不得代其填报。
(四)网上报名信息现场确认及缴费
考生持本人居民身份证按照县(市、区)教育考试中心规定的时间和地点,办理报名信息确认手续。
1.交验有关证件、证明原件及复印件。
2.报考资格初审。
3.采集考生居民身份证信息。如无法正常采集信息,需登记无法采集的原因,上报考试院备案。确保考生身份信息完整准确。
4.进行考生本人电子照片现场采集。
5.考生须现场核对报名信息登记表,无误后签名交报考点,县(市、区)教育考试中心保存备查,并在考生录取后装入考生纸介质档案。
6.现场确认无误后,登录网上报名系统,进行网上缴费。只有缴费成功才表示报名完成,不缴费视作放弃报名。
(五)报名资格审查
1.县(市、区)普通高校招生考生报名资格审查工作小组可在考生网上报名信息和考生信息确认期间审查考生报考资格,户籍不在我区的考生,要求考生填报相关报考承诺书,并对此类考生做出标识。县(市、区)教育考试中心须依据审查工作小组的审查结论对符合我区报名条件的考生组织进行身体健康状况检查并核发准考证,不符合我区报考条件的考生,取消其报考资格。
2.各县(市、区)教育考试中心须认真审核申报享受照顾政策的考生资格,核对考生网上申报的照顾项目并修正照顾项目特征信息,同时以正式文件形式上报享受照顾政策的考生名单以及证明资料原始证件的复印件(1份)。
3.残疾考生如申请提供考试“合理便利”,参照普通高考相关规定执行。
七、工作要求
1.县(市、区)教育考试中心须将所有报名考生名单通过多种渠道向社会公示,接受监督;各中学要以班级为单位,将报考考生名单在学校、班级显著位置张榜公示,须包括考生姓名、性别、民族、学籍号、户籍所在地、应往届、是否符合政策性移民子女考生、拟享受的录取照顾政策等内容。
2.考生网上报名数据除用于工作外,任何人不得私自对外提供考生相关信息,不得利用考生信息非法牟利,违反规定将依法严肃查处。
3.县(市、区)教育考试中心打印数据由客户端子系统自动下载,用加密方式导入系统中,任何人不得打开数据库。
4.管理机构的用户名和密码是登录管理系统的唯一途径,有关人员须妥善保管。县(市、区)教育考试中心要加强用户管理,各级管理机构原则上只建立一个管理员账号和一个操作员账号,用户名须实名注册。考生登录密码须妥善保管,如有考生遗忘或丢失登录密码可以向其报考点书面申请,由县(市、区)教育考试中心管理人员重置为初始密码,考生下次登录时立即修改。
5.在高考报名户籍、投资、纳税、工作经历、住所、社会保险、学籍、档案、注册登记、照顾项目等环节中徇私舞弊、弄虚作假的考生,一经核实,将分别给予取消报名资格、取消考试资格、取消录取资格、取消已录取的高校学籍等处理;有关人员将严格按照相关规定依法追究其相应的责任;触犯法律的,将移交司法部门处理。
八、报名考试费
报名考试费为每生145元。
本办法由宁夏回族自治区招生工作委员会办公室负责解释。
附件: